欢迎您来到河南省水文水资源中心!
2023年4月24日 星期一
搜索
搜索
首页
中心简介
中心简介
领导之窗
机构职能
新闻动态
新闻动态
中心要闻
行业动态
媒体视点
工作动态
信息公开
信息公开
通知公告
水利公报
政策法规
规则标准
部门专栏
部门专栏
综合部
组织人事部
财务资产部
生产技术部
发展研究部
水工程调度部
专题专栏
专题专栏
两大国家战略
专题建设
水文化
水文化
水文化建设
水利史
水利遗产
水利风景区
水情教育
工程文化融合
云端展呈
首页
>
信息公开
>
政策法规
>
部门规章
首页
> 信息公开
> 政策法规
> 政策法规
> 部门规章
> 部门规章
> 部门规章
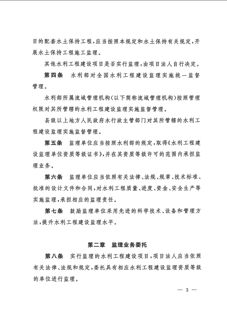
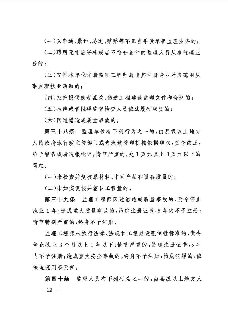
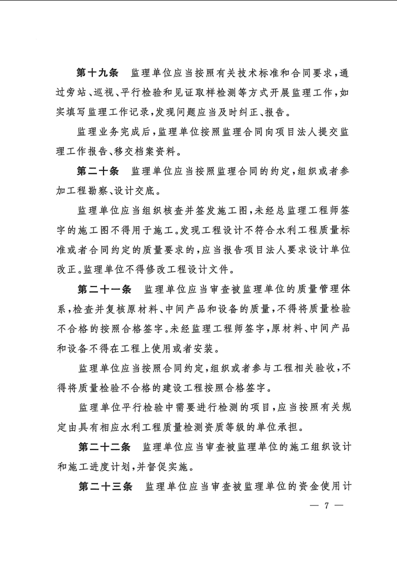
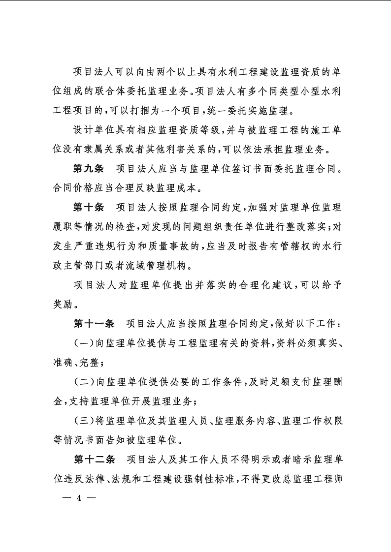
水利工程建设监理规定
单位:发展研究部
时间:2026-01-14
点击数:{{count}}